通信人家园
标题:
通信工程师中级有线与接入知识点整理
[查看完整版帖子]
[打印本页]
时间:
2025-9-1 17:20
作者:
PG_13_0507
标题:
通信工程师中级有线与接入知识点整理
1.1 光纤通信的基本概念
光纤通信是利用光导纤维
(光纤)
传输光波信号的通信方式。
光波是一种电磁波,通过
电磁感应
来传播。电磁波频谱
波长范围:0.8μm-1.8μm
频率范围:167-375THZ
c=λf
光纤通信的优点:
传输频带宽,通信容量大(光纤通信的工作频率为10^12Hz~10^16Hz)
传输损耗小,中继距离长
抗电磁干扰的能力强。
另外,光纤线径细、重量轻,而且制作光纤的资源丰富。
1.2 光纤
1.2.1 光纤的基本概念
光纤的基本结构一般是双层或多层的同心圆柱体,如下图所示。中心部分是
纤芯
,由纯石英玻璃拉制而成;纤芯外面是
包层
。SiO2
光纤的折射率n定义为光在真空中的传播速度c与在介质中的传播速度v之比。
纤
芯的折射率高于包层的折射率
,从而形成一种
光波导效应
,使大部分的光被束缚在纤芯中传输,即实现光信号的传输。
光纤的折射率分布的形状有:阶跃(突变)、高斯(渐变)、三角形(渐变)等。
1.2.2 光纤的分类
1.2.3 光纤的传输特性
光纤的传输特性:
包括光纤的
损耗特性
和
色散特性。
光信号在光纤中传输时幅度会因损耗而减小,波形则会因色散产生愈来愈大的失真,使脉宽展宽。因此光纤的传输特性在光纤通信系统中是一个非常重要的特性直接影响到传输系统的
最大中继传输距离
。
1.2.3.1 光纤损耗
吸收损耗:本征吸收损耗由光纤材料本身吸收光能量产生;杂质吸收损耗主要由于光纤中含有各种过渡金属离子和氢氧根(OH)离子在光的激励下产生振动,吸收光能量造成。
散射损耗:散射损耗是指在光纤中传输的一部分光由于散射而改变传输方向,从而使一部分光不能到达收端所产生的损耗。主要包含瑞利散射损耗、非线性散射损耗和波导效应散射损耗。
其他损耗:连接损耗、弯曲损耗、微弯损耗。
重要公式:
850nm为单模
1310nm和1550nm为多模
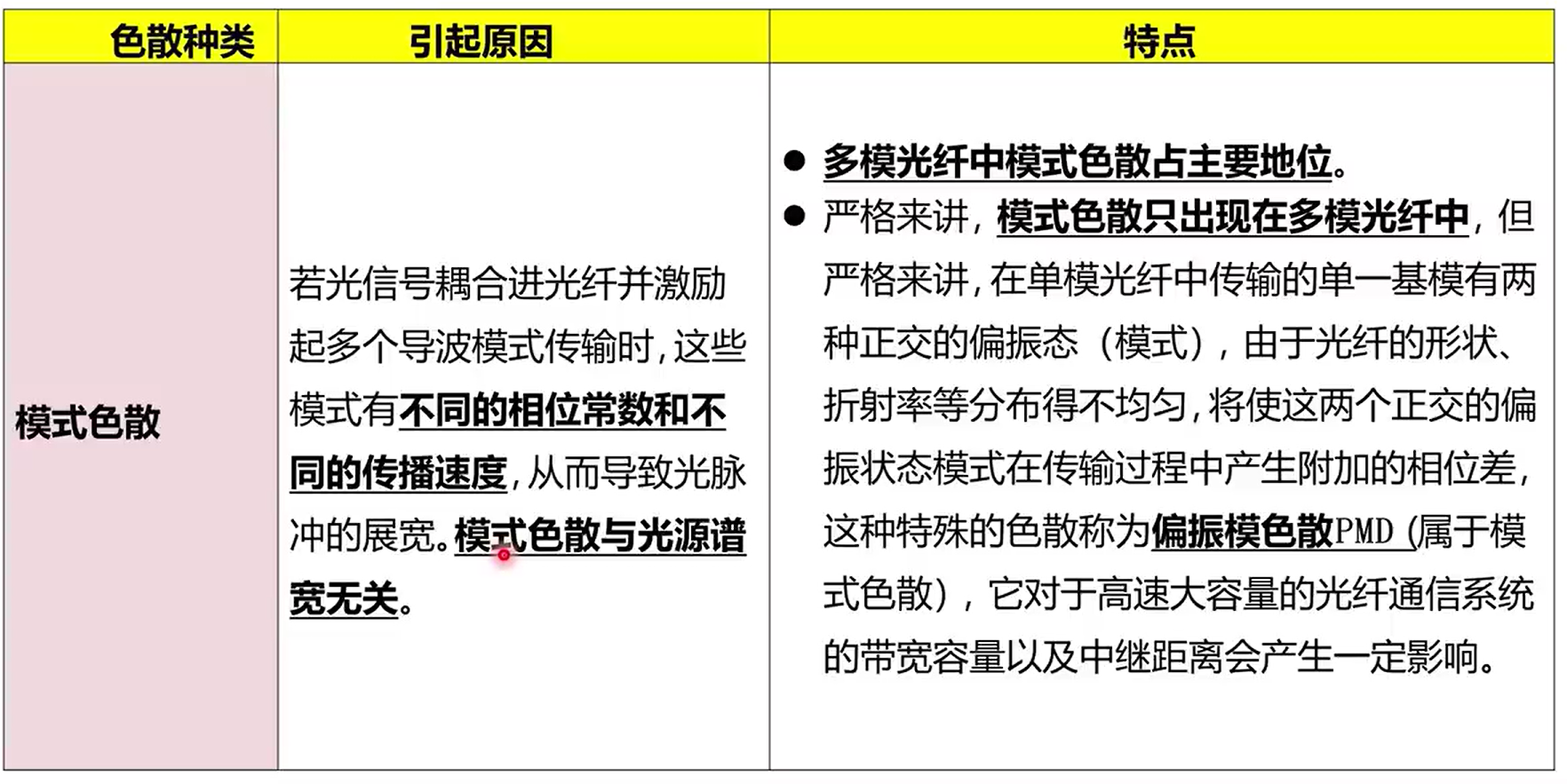
1.2.3.2 光纤色散
光信号在光纤中是由
不同的频率成分
和
不同模式
成分携带的。这些不同频率成分和模式成分有不同的传播速度,导致信号波形在时间上发生了
展宽,
这种现象就是色散。
标准脉冲色散导致脉冲展宽色散的大小用色散系数表示,与单位是 ps/nm.km,即单位波长间隔内各波长成分通过单位长度光纤时产生的延时。
色散的影响:导致光脉冲在传播过程中展宽,前后脉冲重叠,引起数字信号的码间串扰。
在光纤传输理论中将色散分为
模式色散
和
频率色散
(也称为波长色散)。
1310nm为0色散波长
1.2.4 常用的单模光纤
G.652 的零色散波长在 1310nm 附近,最低损耗在 1550nm 附近;
G.653 的零色散和最低损耗都在 1550nm 附近;
G.655 的非零色散光纤的损耗和色散都比较小(折中),适用DWDM,无四波混频效应。
1.2.5 光纤的非线性效应
1.3 通信管道
1.3.1 光缆的结构
光缆的结构可分为
缆芯
、
加强元件
和
外护层
三大部分。(与光纤结构组成对比)
缆芯由光纤芯线组成,可分为
单芯
和
多芯
。
加强元件有两种结构方式,一种是放在光缆中心的中心加强件方式,另一种是放在四周的外层加强件方式。
外护层主要是对已经成缆的光纤芯线起保护作用,
1.3.2 光缆的分类
光缆的分类:按照光缆结构可分为层绞式、骨架式、束管式、带状式等
通信管道主要分为红线外管道、红线内管道。
按照敷设地点和用途,红线外管道又分为市政道路管道(市政引接管道、出局管道)、局间中继(长途)管道;
红线内管道又分为住宅区管道、商务楼宇/写字楼管道等。
通信管道的管材主要有两大类:塑管和钢管。
塑管包括:硬塑管、波纹管、栅格管和蜂窝管。
应根据不同的道路、规模选用不同的管材,如主次干/支线、巷道宜选用7孔蜂窝管
1.3.3 通信管道建设步骤
通信管道建设包括以下几个主要步骤
(1)测量
(2)挖掘沟(坑)
(3)沟底清理和基础
(4)敷设管道
(5)砌人(手)孔
(6)管孔试通及工程验收
1.4 光通信器件
1.4.1 光通信器件分类
光通信器件可以分为有源光器件和无源光器件。
有源光器件包括发送端的光源、接收端的光检测器等。
无源光器件包括光耦合器、光隔离器等。
1.4.2 光发射机
光源用在光发射机中,其主要作用是将电信号转换为光信号(E/O)。目前用于光纤通信的光源包括
半导体激光器(Laser Diode,LD)
和
半导体发光二极管(Light Emitting Diode,LED)
半导体激光器具有体积小、重量轻、效率高、寿命长、较高的稳定性、调制方便、调制速率高、频带宽等优点,在光纤通信中得到广泛使用。
与半导体激光器相比,半导体发光二极管没有光学谐振腔,因此它的发光只限于自发辐射发出的是荧光。
半导体激光器
的工作特性
阈值特性:了解半导体激光器的 P-I特性曲线。
光谱特性:分为单纵模输出光谱和多纵模输出光谱。
温度特性:阈值电流随温度的升高而增大。一般都要采用自动温度控制电路来稳定激光器的阈值电流和输出光功率,
半导体发光二极管
的工作特性:
没有光学谐振腔,是
无阈值器件
。
发出的是荧光,温度特性较好,寿命长,但是荧光的光谱较宽,与光纤的耦合效率较低,因此,现有光纤通信系统主要采用半导体激光器作为光源。
1.4.3 光检测器
光检测器用在光接收机中,其主要作用是将光信号转换为电信号(O/E)。目前用于光纤通信的光检测器包括
PIN 光电二极管
和
APD 雪崩光电二极管
。
光检测器的工作特性:
响应度,光检测器的平均输出电流(mA)与入射到光检测器的平均输入光功率(mw)之比。
量子效率,产生电流的电子数目与入射光功率的光子数之比。
响应时间,定义为光脉冲幅度从 10% 上升到 90% 所经历的时间(称为上升时间)和从 90%下降到 10% 所经历的时间(称为下降时间)。
暗电流,在没有光信号的情况下,光检测器仍有电流输出,这种电流称为暗电流。暗电流越小越好。
1.4.4 常见的无源光器件
1.5 数字光纤通信系统
1.5.1 数字光纤通信系统架构
基本结构都采用点对点的
强度调制/直接检波(IM/DD)
的形式,主要由
光纤、光发射机、光接收机
以及长途干线上必须设置的
光中继器
组成
数字光纤通信系统包括三大组成部分:
发送部分、传输部分和接收部分
3R功能 regenerate reshape retiming 放大 整形 定时
1.5.2 光信号的调制
光信号的调制方法分为
直接调制
和
间接调制
。
直接调制(内调制、强度调制)
直接调制是输出光功率的变化能够响应注入电流信号的高速变化,只须通过改变注入电流就可实现光强度调制。
直接调制是光纤通信中简单、经济而又容易实现的调制方式,所以数字光纤通信系统一般采用直接调制(强度调制)。
间接调制(外调制)
间接调制不直接调制光源,而是在光源的输出通路上外加光调制器对光波进行调制,控制光信号的有、无。此光调制器实际起到一个开关的作用。
随着传输速率的不断提高,直接调制带来了输出光脉冲的相位抖动即
啁啾效应
,使得光纤的色散增加,限制了容量的提高。采用
外调制可以减小啁啾效应
,所以在高速、大量的数字光纤通信系统中可以采用外调制。
两种常用的外调制器
(1)电折射调制器
(2)M-7型调制器
1.6 光网络的基本概念
1.6.1 光网络的定义和分层
光网络的定义:光网络是光纤通信网络的简称,它是指以光纤为基础传输链路所组成的一种通信体系结构。换句话说,光网络就是一种基于光纤的通信网,兼顾“光”和“网络”两层含义:即可通过光纤提供大容量、长距离、高可靠的链路传输手段。
光网络的分层结构:光网络作为传输网络,根据网络的运营、管理和地理区域等因素分为三层:
省际骨干传输网(一级干线网)
省内骨干传输网(二级干线网)
本地传输网
1.6.2 本地传输网的分层结构
本地传输网的分层结构:进一步分为核心层、汇聚层、接入层
1.6.3 光传输网的发展历程
光传输网主要有:
SDH 传输网:最先诞生的是美国的光同步传输网(Synchronous 0pticalNetwork,SONET),然后是 SDH,主要用于传输 TDM 业务(STM-N/E1/T1)。
DWDM 传输网:扩大了光纤通信的容量。
MSTP 传输网:MSTP 显著提升了光通信网络的多业务承载能力,光传输网进入了以 TDM 业务为主、同时支持多种分组业务传送的发展阶段。
光传送网(OTN):OTN继承了SDH和 DWDM技术的主要优势,采用大带宽颗粒调度,具有丰的开销,提供类似 SDH的 OAM 能力和更多的新型功能,满足目前及今后高带宽、高质量业务传送等需求,是传送网的主流可选技术。
自动交换光网络(ASON):在光传送网络中引入了智能的控制平面,是光通信技术发展史上的又一次重大突破。
分组传送网(PTN)和 IPRAN等:中国移动选择PTN技术,而中国电信选择IPRAN技术
光网络的发展趋势:
网络结构逐步扁平化;
接口以太化;
传送内核分组化;
融合化;
双平面:一平面用于承载宽带接入业务,二平面用于承载高质量业务。
未来的高速通信网将是全光网络。全光网络是以光节点代替电节点。节点之间也是全光化,即信息始终以光的形式进行传输与交换。
时间:
2025-9-1 18:11
作者:
不吹不黑
提示:
作者被禁止或删除 内容自动屏蔽
通信人家园 (https://test.txrjy.com/)
Powered by C114